3.1.2 新增组织架构
前置步骤
在实际开发前,需要确保
- 在控制台已经 新建OpenAPI对接设备
- 已经从控制台 获取API ID和API秘钥
- 在控制台创建并配置好用户目录,如下图中的【4A同步用户目录】所示

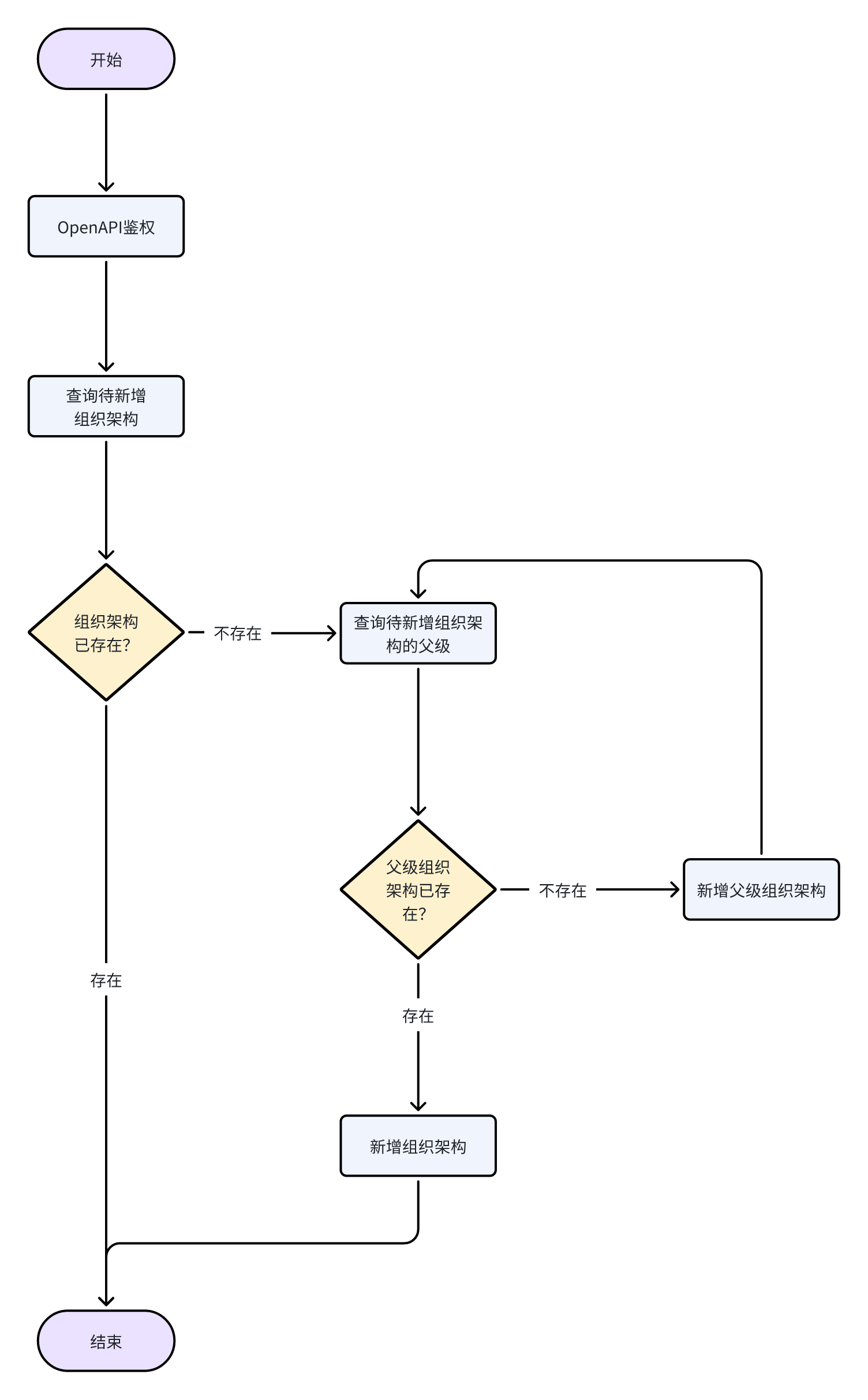
新增组织架构-调用流程

1、OpenAPI鉴权
接口文档见:OpenAPI鉴权
2、查询待新增组织架构
新增组织架构前,先通过 【查询组织架构】接口判断该组织架构是否已存在。
查询组织架构有如下接口,您可根据实际情况选择调用。
若组织架构不存在,进入下一步【3、查询父级组织架构】。
若组织架构已存在,则跳过当前组织架构的新增。
3、查询父级组织架构
新增组织架构时,需要先调用【查询组织架构】接口,判断待创建的组织架构的父级组织架构是否存在。
查询接口同【2、查询待新增组织架构】
若父级组织架构不存在,需要先新增父级组织架构。父级组织架构新增步骤同【4、新增组织架构】。
若父级组织架构已存在,则进入下一步【4、新增组织架构】
4、新增组织架构
接口文档见:新增组织架构